“异质结(HJT)元年”在业内喊了一年又一年,到2024年,终于看到了行业爆发的曙光。泡财经了解到,随着技术进步,部分企业性价比已经打平TOPCon,多家公司陆续实现量产,与此同时,越来越多央国企入局。2024年,或成为光伏异质结爆发的关键年。
工信部:推动“光伏+储能”系统在城市照明等公共基础设施融合应用

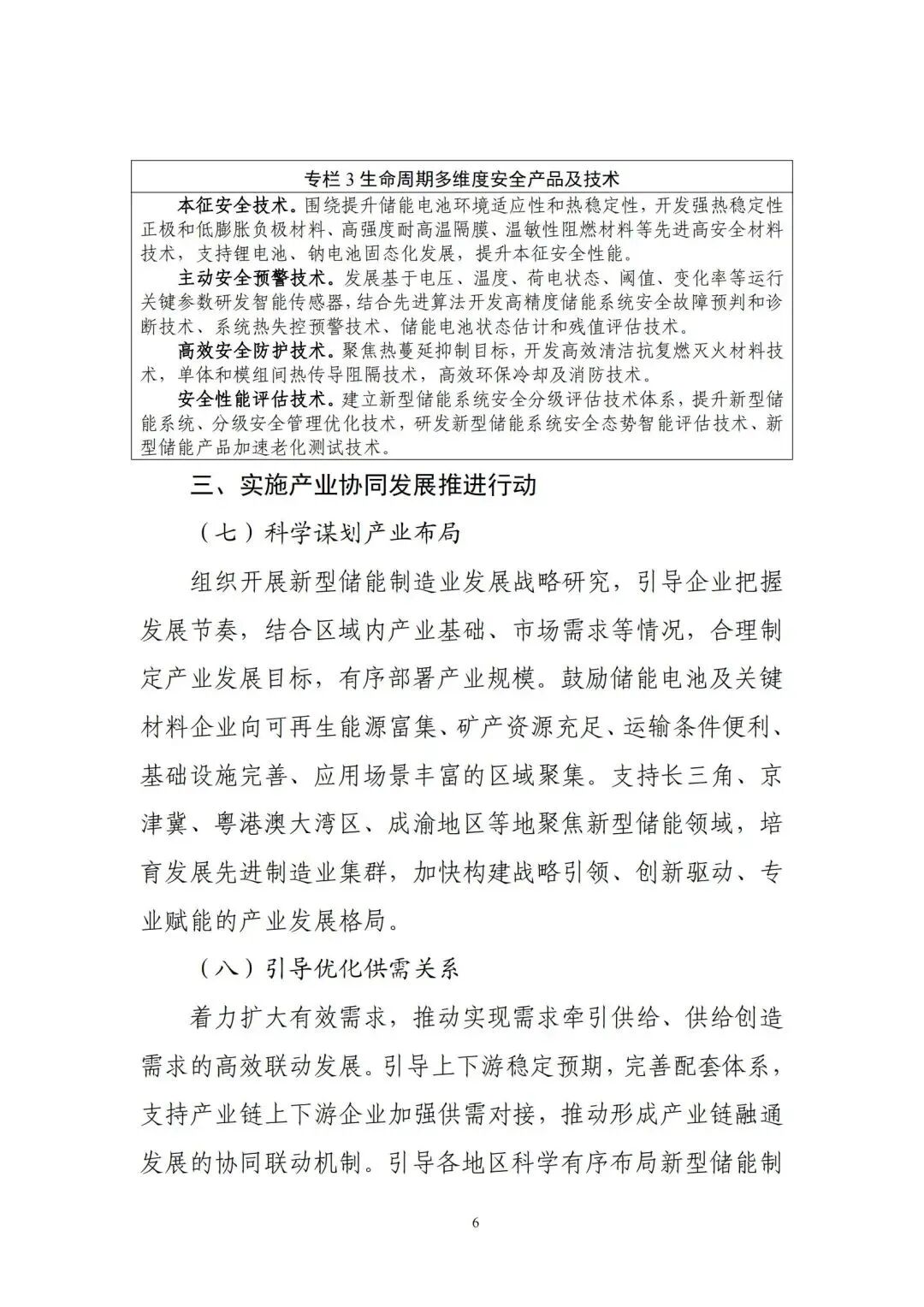
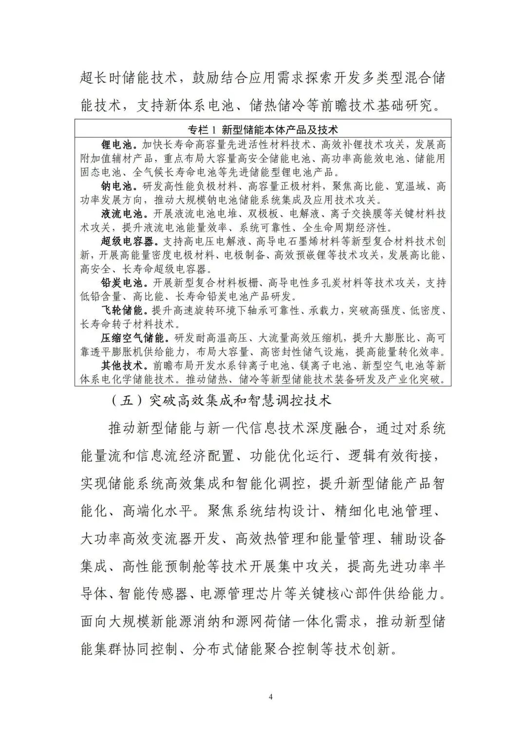
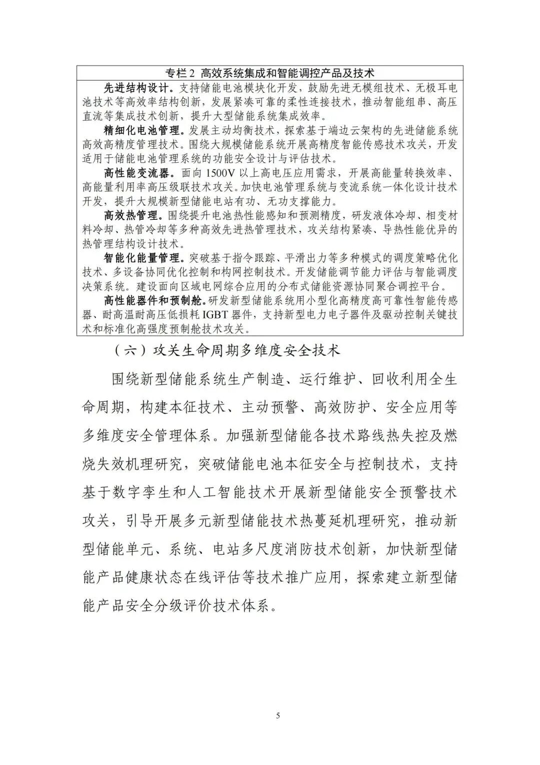
近日,工信部公开征求对新型储能制造业高质量发展行动方案(征求意见稿)的意见,文件指出,推动“光伏+储能”系统在城市照明、交通信号、农业农村、公共广播、“智慧车棚”等公共基础设施融合应用,鼓励构建微型离网储能系统。发展个性化、定制化家用储能产品。
原文如下:

工信部公开征求对新型储能制造业高质量发展行动方案(征求意见稿)的意见
为深入贯彻落实党的二十大和二十届二中、三中全会精神,深化新型储能供给侧结构性改革,推动新型储能制造业高质量发展,工业和信息化部组织编制了《新型储能制造业高质量发展行动方案》(征求意见稿),现公开征求意见。如有意见或建议,请于2024年11月11日前书面反馈至工业和信息化部电子信息司。
电话:010-68208045
传真:010-68271654
电子邮箱:wangxun@miit.gov.cn
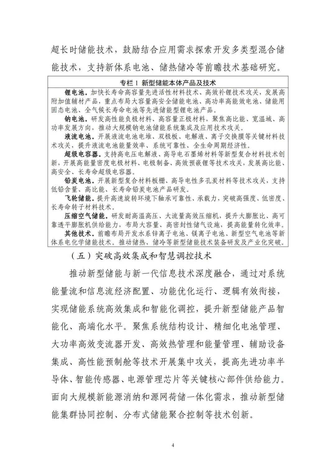
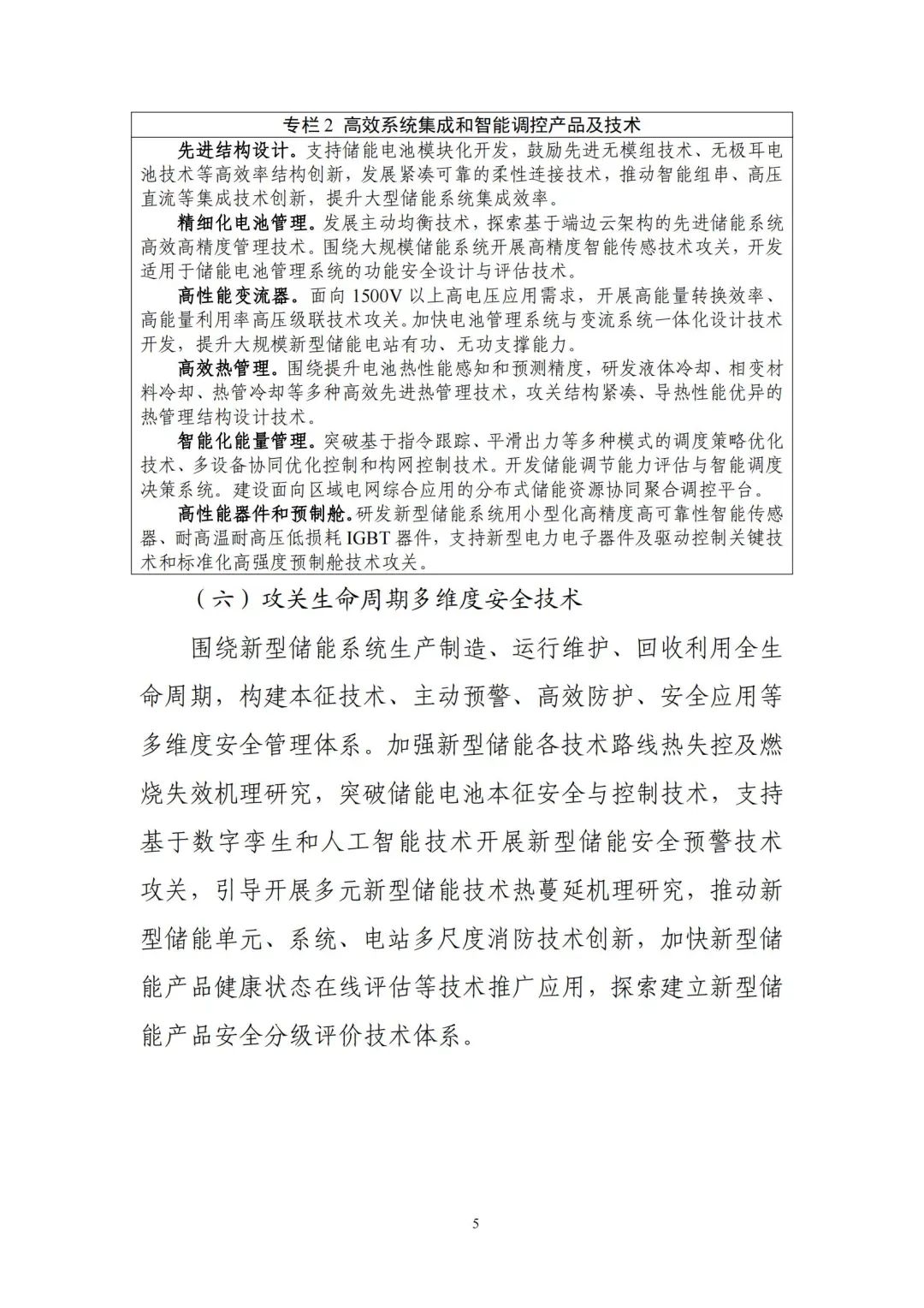
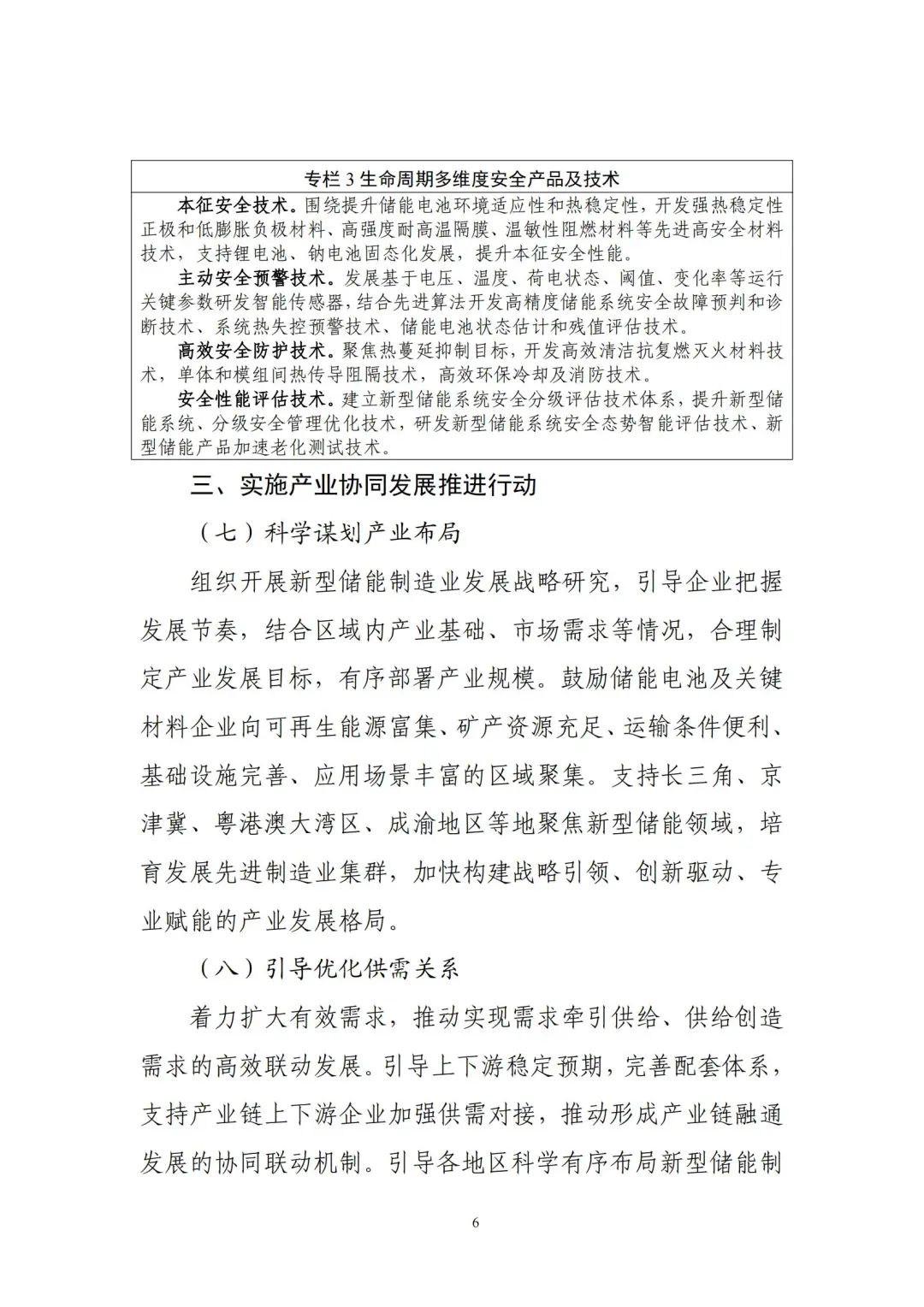
附件:《新型储能制造业高质量发展行动方案》(征求意见稿)














央国企国资加速布局,异质结光伏电池2024年有望迎来爆发式增长?

如何实现光伏行业工程项目数字化管理?具体流程是什么?
伴随着全球对可再生能源关注度的持续提升,光伏新能源工程领域日益受到广泛关注。自2021年起,我国光伏项目EPC市场呈现出显著增长态势。2022年,中国光伏发电站EPC服务市场规模达到3123亿元,相较于2020年实现了44.8%的同比增长。

迎战36亿干瓦市场!新能源“新黄金十年”鲸能云助您抢占行业先机!
鲸能云深度解读2035年风光装机36亿千瓦目标带来的新能源"新黄金十年"发展机遇。面对规模扩张带来的消纳挑战,鲸能云提供全链路数智化解决方案,涵盖光伏、储能、微电网等业务管理,已服务500+企业实现建站效率提升2倍,运营成本降低30%。立即了解数字化如何助力新能源产业转型升级。










